搜索附件  
维修爱好者-家电电工资料网 附件中心 家电技术交流图纸资料 手艺杂谈-书籍杂志 广播收音机-修理与调整 (苏联)Е_А_列维钦(著)-人民邮电出版社.rar

广播收音机-修理与调整 (苏联)Е_А_列维钦(著)-人民邮电出版社.rar

维修爱好者 家电电工资料网
维修爱好者 家电电工资料网

 

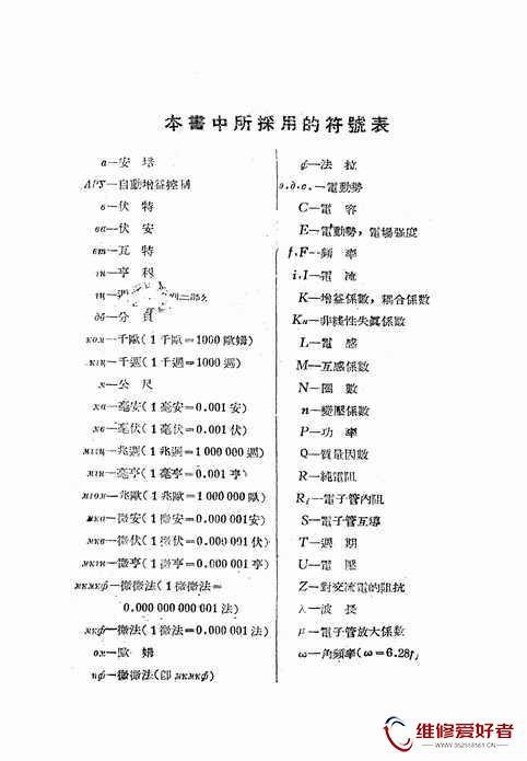
广播收音机-修理与调整:
广播收音机(苏联收音机大全)(修理与调整)
作者:苏联 Е.А.   列维钦   著
           中央广播事业局翻译科  译
出版:人民邮电出版社   1956年

内容简介:
本書分为三部分
第一部分叙述無綫电收音技术的基本知識,通过它可以了解收音机的基本工作原理;
第二部分系統地介紹發現和消除收音机故障的方法,並介紹了苏联工業上出品的各种無綫电修理仪器的性能和使用方法;
最后一部分逐一介紹苏联自1946年以来,工業上出产的四十余种不同等級、不同型式的广播收音机和几种質量优良的兩用接收机。




家电电工资料网就是牛!
维修爱好者 家电电工资料网

QQ/手机版/ 家电电工资料网

辽ICP备17010435号-3

Powered by Discuz!X3.5 |网站地图|辽公网安备 21140202000087号

QQ交流群

QQ交流群

扫码加群

欢迎加群

微信公众号

微信公众号

扫码加入

微信二维码

QQ联系

QQ号码

352558561

点击联系QQ